公告:应广大移友要求,现在增加了英法两种申请资料下载。但为增加FN速度率和成功率,个人建议填写法语版的文档。现在都是动态版了,越来越简单了,唉……
最新政策动态 (更新日期:2013年8月1日)
| 临时居住在魁北克并且有临时工作证,符合PEQ要求,或者符合常规甄选程序的技术移民要求。 |
| 您在魁北克学习并且获得相应的学历文凭,符合PEQ要求,或者具有相同学分的同等学历。 |
| 您以外籍学生身份临时居住在魁北克,符合常规甄选程序的技术移民要求,并且是在魁北克申请CSQ。 |
| 您以国际交换生项目的名义临时居住在魁北克,例如PVT(工作假期项目),并且在魁北克全职工作,符合常规甄选程序的技术移民要求,并且是在魁北克申请CSQ。 |
| 您或您的配偶具备的学历文凭属于6分或12-16分表中所列的优先专业。并且所学时间的长度与魁北克文凭是一致的,文凭取得的时间应在您申请时间的5年内,或者有相关专业工作经历(全职)至少1年。 |
| 您或您的配偶有魁北克或同等效力的文凭,(法国文凭同等效力认证)。并且所学时间的长度与魁北克文凭是一致的,文凭取得的时间应在您申请时间的5年内,或者有相关专业工作经历(全职)至少1年。 |
| 您或您的配偶获得一份魁北克雇主的工作合同,平且该工作获得了魁北克移民局的认可。 |
| 加拿大移民局认可并愿意接受处理您在加拿大的永久居民申请。 |
| 您临时居住在魁北克,曾经拿到过加拿大公民身份,并且是在魁北克申请CSQ。 |

法语版备料文件下载:(注意:下面所有文件均直接指向官方最新的链接,即使本页面所标注的日期没有及时更新也不会影响下载最新的文件!)


(价格已有提升)






这是移友vivi整理的

这是移友Jacking_wong整理的
1.中国申请人新递交材料学历必须做清华认证。
这个估计是BIQ鉴于混乱的中国文凭市场,给自己降低鉴别工作量的举措。但针对以前递料并不强制需求清华认证的,biq解释是补交只有好处没有坏处。这次她不止一次的强调清华认证,说明现在清华认证是他们学历评分的最权威标准。
2.如果不加语言成绩就可以过初审,则可以先不递交成绩。
这条我觉得跟递料表要求有些矛盾,但这个是她的原话。看大家理解吧。
3.加分专业毕业超5年,如果当该专业大学老师可以算加分工作,中学老师则一般不认可。
这一点biq也强调把工作职责写明确,如果有科研相关,可以算加分的。
4.关于各种有毕业证无学位证,或者只有学位证的在职硕士,感觉他们并不是很理解这些学历的来龙去脉,反而她还是再强调清华认证,也就是清华给认证了他们就认可。
5.关于加分专业是否能加上分,一个是学历承认,一个是课程比对,二者权衡,由签证官决定。另外强调了国外学历和魁省学历的区别,我们判断加分要看国外学历那一栏所列的专业。
6.关于免面,一个是客观分必须够,另一条昨天的说法是材料没有任何让签证官疑虑的地方,也就是材料完整,真实(签证官判断)。
7.关于进度,没有任何承诺,只提了句现在在加速处理早期递交的积案,这句比较光明啊TX们。
8.关于专业加分,硕士博士可以涵盖本科,这一点又得到了印证,不过还是要比对专业课程的。另外有一点我不太确定,是本科硕士都要求是同一专业(计算机---计算机),还是硕士是加分专业就行(非加分专业---计算机),大家昨天谁听明白了麻烦回复一下哈。
9.关于CAQ是否可申请,biq并没说不能申请,只说CSQ是对应劳动力市场,而CAQ对应学生,如果CSQ申请期间申请CAQ会对CSQ申请“不利”,如果CAQ申请成功在魁省再申请CSQ则没有任何问题。另外CSQ期间申请短期劳工,因为都是面对劳动力市场,所以没有任何影响。
开始介绍魁北克……
技术移民评分表各项说明……
(中间缺了不少录音)
(声音开始)逗留要获得加分的话,首先这个逗留要符合条件,而且这个逗留必须是在提交申请之前的逗留才可以获得加分。
另外,如果可以的话,大家可以进行学历的认可的这个程序。
可以和自己的专业协会或者兼管机构进行接洽,同时了解魁北克各个地区的生活和就业情况。
大家一旦获得了CSQ,可以进入网站把自己的履历表登记并开始找工作,也可以在出发前找好住房和加强法语学习。用在线的方式学习法语,必须是在获得CSQ以后,同时此时去法盟参加培训,学费最高可以获得1500加元的报销(如果符合条件:和魁北克签订协议的法盟)
介绍就到此为止,接下来是在线问答。
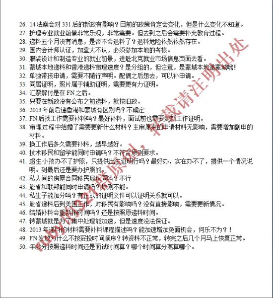
1、 FN后再到魁省旅游两周以上也能拿到一分的加分是吗?回答是否定的,我刚才跟大家说过,如果要在魁北克逗留那一项获得加分的话,这个旅游必须是在提交你的申请表之前就去的。 有规定是一定要主申请人去吗? 是的一定是要主申请人去。
2、 请问同期FN的案子相比加分专业的案子是否比非加分专业的案子优先审理?因为现在看到的免面就是加分专业的案子多。而且速度也比非加分专业的案子同期要快。 优先审理呢,是指12分16分。会优先审理。就是说在加分专业那一栏获得12或16分,会优先审理,但是并不是加分专业和非加分专业之间相比。
3、 美术设计专业现在的工作是桌面出版,可以递交材料吗?那么像这个还是要跟大家说一下,必须呢,大家去看一下我们的申请表格,就是那一份就是,关于专业领域培训那一栏的。分数表格,首先你的专业培训是什么?是大专?本科?中专?还是什么?每一个都是不一样的。所以必须大家自己去找答案。如果有的时候大家觉得,就是说,自己的专业和表格里面列出来的专业不是完全的相同,那么可能移民官可能去看你的课程。课程的内容以及时间。
4、 去年提交的移民申请,。。。。。。。但无相关学历,请问是否对移民申请有帮助?回答是,原则上来说是没有帮助的。我们的评分表格里,它考虑的是学历、专业以及工作经验。那工作经验考虑的呢,是年数。所以你工作的方面如果更符合魁北克就业市场但是无相关学历的话呢,并没有直接的帮助。
5、 考试日期要间隔三个月以上吗?如果考了好几次会有影响吗?语言标准考试的话,考试日期间隔是有一定规定的,每一种考试的规定都不一样,可能有的两个月有的三个月。如果它一旦接受了你的考试,并且能够提交你的考试成绩的话,应该是没有直接影响的。如果有规定,比如必须间隔多久,那是由考试方确定的,并不是由我们魁北克移民局来确定的。
6、 我的硕士是在美国读的,读书的两年中一直在系里工作,在系里的工作是研究助理(英文),每周工作20个小时,请问这一个,能算作工作经验吗?工作经验指的是全职的工作经验。如果你每周工作20小时,在计算的时候会把小时数加在一起。我不敢肯定,是30个小时还是32个小时以上,才能算是全职的工作。那么加起来以后看你一共是工作了多少个小时。然后再计算你的工作的时间。
7、 口腔专业,初中毕业后直接进入专科学习五年毕业,可认定为中专学历还是大专学历?这个我得看,要看你的文凭,看你的学习课程。
8、 我奶奶的妹妹十多年前移民魁北克,一直住在蒙特利尔,只是现在无法提供户口证明,很难证明亲属关系。这种情况能算亲属加分吗?额,,,不可以。我刚才跟大家提过,亲属加分的是必须有相对直系的亲属。比如说是:姐妹类的,是表姐妹一类的,就已经不能算是亲属加分的了。
9、 实习证明必须从学校开吗?从实习单位开可以吗?实习证明必须从学校开。
10、 魁北克、蒙特利尔,计算机IT的找什么样的工作比较容易?现在相对来说,读IT的找工作,是相对比较容易的。那么就像我刚才跟大家提到的,大家可以去我们的网站,就是。。。。。QUEBEC可以对整个的这个工作市场有比较好的了解。相对整个IT专业来说,在蒙特利尔工作还是比较容易。
11、 受训领域大专可以向下覆盖中专吗?大专不可以向下覆盖中专。中专只能适用于中专。大专只能适用于大专。但是大学呢,它属于同一级的,硕士博士可以覆盖本科,但是本科不能覆盖大专,就是不能跳级覆盖。这里就是,大学一类,大专一类,中专再一类。不能够跳级覆盖。
12、 法国文凭需要怎样的材料才可以拿到魁北克对等文凭的分数呢?法国文凭跟其他所有的外国文凭一样不能够相当于魁北克文凭。是属于外国文凭,除非,你的法国文凭属于(魁北克政府和法国政府签订的一项协议)可以互相承认某一些文凭,如果你的文凭属于这一些文凭之内,那么才可以当做是魁北克文凭。可以拿到在培训领域拿到魁北克类文凭的分数。那么这类的文凭呢,可以看看这份表格。。
以下是断线部分的补充:
new1、法国文凭国内哪里去认证?还是必须回到法国去认证?这个方面我不是太清楚,要自己去打听一下了。
new2、我想问的是有了FN后的留学问题:在加拿大可以等面签吗?还可以加上在加拿大停留的分数吗?有了魁北克留学的CAQ后还可以获得CSQ吗?从原则上来说,CSQ就是加拿大的技术移民,就是要符合加拿大工作就业市场的需要的。所以从这个层面说申请CSQ的是不能再申请CAQ。但是实际操作来看,如果你一旦申请了CAQ,当然不阻碍你申请CSQ。
请大家稍等一下,这里问题太多,跳的太快,看不过来。
new3、现在联邦已经停止移民申请,那么拿到CSQ以后还可以申请吗?这个没有问题,因为拿到CSQ意味着拿到魁北克的甄选资格,所以申请联邦没有问题。
new4、法语有没有最低要求?如果A1能否申请?法语没有最低要求的,哪怕考了0分,假设其他分数足够高,通过了最低分数线的话,那么也是可以递交申请的。
new5、法国硕士毕业,人力资源专业,在中国也有5年人力资源工作经验,是否符合受训领域加分?能加多少分?人力资源从原则上来说属于加分专业的,硕士覆盖本科加6分。
new6、TEF1800学时的课程,毕业后是否可以申请到3年的工作签证?关于这个我不是特别了解。要去网站查一下,而且这个主要有联邦政府来管辖。
13、工资条能否用存折流水账的翻译件来代替?纳税证明因公证费用昂贵可否用专业机构的翻译件代替?这个问题呢,就是很难说,就是大家呢所有的资料尽可能的提供最完整的资料来证明自己的这些条件。那么,公证过的资料当然要比只是普通的翻译件的要有说明力很多。就是如果你没有公证,只有用翻译件的话,很难证明你的纳税证明。
14、 体检完了多长时间还没有信息能够申请查询状态?(哪个傻逼问的!)关于体检这方面,要去联邦政府查询,所以我们这边没有这方面的信息。
15、 请问新旧政是分开处理吗?还是按递交的时间顺序处理?从现在呢还是按递交的时间顺序处理的,除非是优先专业。优先专业就是指12分到16分的优先专业。
16、 321新政以后收到FN是否表示,受训领域已经加上了?还有可能进行第二次审核吗?那么新政以后收到FN呢,收到FN就表示你的受训领域呢,已经加上分了。没有问题了。就是说,你的申请已经被接受了吧。
现在停五分钟。
17、 请问在魁北克留学期间可否将之前申请的档案从香港调到魁北克?如果想把原居地申请的档案凋到魁北克处理的话,首先必须符合在魁北克本地递交申请的条件,并不是说你现在在魁北克留学就一定可以在魁北克本地处理了。那么它的条件呢,就是主要包括成功的完成了全日制12个月的学习,而且这个学业呢必须是本科或者高于本科。才可以提交在魁北克本地提交申请。当然还有其他的条件,如果是要通过魁北克经验计划的必须符合魁北克经验计划的申请,必须看看自己是否符合他们要求的条件。如果是符合的话,那么是可以把档案调过来的。
18、 我是一名护士,现在从事口腔工作,但是学校学的课程并没有涉及口腔类的,我的工作经验,魁北克承认吗?工作经验是按照年数,如果是属于在六个月以上,或者是五年中六个月以上的工作经历呢,就会得到一定的分数。但是专业一栏呢,必须是在学校所读专业并且拿到了文凭才可以在专业一栏获得得分。
19、 321之前的我怎么能知道受训分是否加上呢?看是否加分呢,还是要大家自己在受训的表格里面看看自己的文凭是否能够得到加分,自己对比一下。相对来说我这个得到的信息还是比较准确的。
20、 前两年国内英语专业未毕业,后因学校认可转学分进入国外工商管理专业,直接从二年级读起,毕业拿到工商管理本科专业文凭。获得学校认可的三年授课文凭。是否可以加工商管理?那么这个还是要具体看你的文凭,看这个学校是否是受到当地教育部门正式承认的学校。是否是当地正式承认的文凭。那么如果是当地正式承认的文凭,那么原则上来说应该是没有问题的。
21、 我的专业是在中国大陆的大学读的社会工作,和六分的社会工作专业名称一模一样。但申请被退档了,说我专业不符合。请问有什么办法吗?这个要看到你的资料才知道,因为没有办法说到底你的专业是怎样的情况。你所说的专业你指社会工作到底是指哪一栏的,就是表格里你是肯定是专业加分吗?这个自己首先查一下,看看是不是肯定的。然后这个具体的文凭具体的资料要看具体的情况才能说,如果你对自己有疑问的话,你可以通过邮件问一下这个情况也是可以的。就是在XXX的网站上面,就是有什么情况可以跟他们进行提问。
22、 目前的政策到2013年3月份会有变化吗?跟刚才大家提出来的,是的,这个政策呢,会到明年的3月31号一直有效,那么到明年的3月31号以后会有什么样的情况,会不会有新的政策,那么要根据当时的情况再做决定。
23、 六分专业的14300数额限额取消了吗?对,现在这个限额已经取消了,现在不再提这个限额的问题了,只要你的专业能够获得6分、12分、16分就可以提出申请。
24、 厨师是加分专业吗?需要多少学时的培训证明?中专厨师可以吗?这个我看一下。。。这个厨师专业还是要看具体的,要看你的文凭,要看你的中专到底读的哪些课程,因为在关于这个餐馆的专业里,某一些是可以得到分数的。某一些是不可以的。所以还是要看具体的情况。
25、 没有法语成绩,其他条件够了初选分够了,递料后再补法语成绩有效吗?A如果说呢,其他条件够,初选分够的话呢,是可以提交你的申请的。那么初选分数够的话呢,你的申请是会被接受的。B那么递料以后再补法语成绩有效吗?原则上来说呢,法语成绩必须是在递交料的时候就要提供。A~B复述一遍,补交成绩是可以的。
26、 专业在法国魁北克的ARM中,是需要认证还是?如果你在法国获得的文凭是属于对等协议中的,那么在这种情况下呢,你就要去你在法国的学校去给你提供一个文凭的证明。那么并不需要移民部再重新认证。
27、 已婚有小孩可以只带小孩,单身申请吗?可以。只要你的分数够就可以。
28、 我们是一家三口技术移民,小盆友只有两岁,如果拿到永久居民签证。小盆友到时候必须和父母同时登陆加拿大还是可以晚于父母登陆?这一方面的内容呢,还是由联邦政府管辖的范围。所以我这里呢,不可能提供完全正确的答案。但是呢,从我的信息来说呢小盆友呢并不是一定必须和父母同时登陆的,只要符合登陆的条件就可以。
29、 我是护理专业本科自考有学位,工作十年,请问能加到12分吗?护理专业,可以加12分,是没有问题的,两个条件,要么你的文凭是在五年以内完成的,如果你的文凭是在五年之前获得的话,那么在过去的五年当中如果有参与一年和专业相关的工作那么可以承认的。所以能够加12分。
30、 如果所有资料都齐全,且可信,总分也过55或63分,但是法语只有A2甚至更低,是否影响免面?要免面试呢?是从很多方面考虑的,当然呢,资料要可信也全,总分也要,肯定要超过最低分数线,如果法语只有A2并不会直接影响你免面的几率的。因为大家现在已经看到就是在面试的过程当中呢,不会再去专门的考核大家的语言能力,语言能力的考核只通过语言测试的成绩来审核。
31、 2012年旧政FN,今年39岁会不会因为年龄大不被魁省重视?不会的,反正都是按照分数来计算,39岁有多少分就是拿多少分。只要总分能够够,所有的条件符合就可以。
32、 中英翻译可以加分吗?翻译类,主要是大学的文凭翻译类是可以加分的。翻译类呢必须是属于中法翻译、或者是中英翻译,应该说是,必须是法文或者是英文其中一项和某一类外国语言的翻译,那么将会被承认加分。如果你说是中文和阿拉伯语就不可以。那如果是阿拉伯语和英文就可以。或者是中文和英语都可以没有问题。
33、 我目前在法国递料申请CSQ,可能将来拿到CSQ之后,可以申请调回香港处理吗?因为拿到CSQ以后准备回国。是这样的一旦拿到CSQ之后呢,那么申请的就是加拿大联邦移民局进行签证的申请那么关于这一方面呢,还是要和联邦移民局确认到底应该是在哪一个符合你的地方申请。
34、 请问321新政之后递交的申请人所获得FN也要等到321之前的人处理完之后才能获得处理吗?(重复问题)现在还是以时间先后顺序处理材料的。那么优先处理呢只是针对获得12分或16分以上的人来进行的。
35、 对于321以后申请的人继续是免面试还是增加?并没有直接说321后申请的免面试就增加,没有这一方面说法。那么要想免面试呢,还是要首先自己递的资料必须是非常的清晰完整。而且呢就是分数完全达到。跟这个321新政之前之后没有直接的关系。
36、 专业为外语专业是否可以按翻译专业加分?专业要加分必须是翻译专业,才能加分。如果你的外语专业的课程里有很多翻译的课程那么,具体的情况具体看。
37、 如果分数达到免面的分数那么一定能够免面吗?答案是:不是的。你所递的资料必须非常的齐全、清晰。由很多方面来考核是否能够免面,并不一定只是从分数的角度。
38、 我本科是生物技术,应该加几分?这个到底加多少分呢,大家还是要和表格自己核对一下,生物技术这就写的很清楚,生物技术本科是加六分。那么如果大家是读的硕士,或者是博士,那么也是可以覆盖你的本科专业。
39、 从业资格证可以算是专业文凭吗?不可以。
40、 请问六分专业现在还有限额吗?刚才跟大家提过了,已经没有限!!!额!!!了!!!只要有专业加分就可以提交申请,限额已经取消了。
(问题很多,跳的很厉害请大家稍等片刻。。。)
41、 所在公司是私企无社保缴纳,也无完税证明那怎么办呢?公司不给交社保,个人缴纳可以吗?你的工作必须是合法的,那么合法的工作就包括要缴纳社保也包括要上税,那么公司没有缴纳社保,如果个人缴纳,如果你能提供足够的证明。有效的证明,证明自己是缴纳了社保的那么缴纳社保这一块是可以被接受的。如果没有工作经历证明,那么有别的材料可以代替吗?那你自己能开什么样的材料能够证明你有工作经历呢?如果提供不到工作经历的证明,那你的工作经历将会不被承认。
42、 只有大专文凭但从中专上的学校,开具中专类学时证明可以吗?是不是说你中专没有中专的文凭呢?那么如果你要被承认的话,不单单是有学时的证明,而且必须有文凭。你的学业才能被承认。必须提交文凭!!那么就是刚才提到的,大专不能够覆盖中专。
43、 副申没有工作经验可以吗?副申没有工作经验是可以的。就是这个没有一定的规定要求一定要工作经验。
44、 人力资源的研究生结业证书能算加分专业吗?我刚才跟大家说的,人力资源是属于加分专业,这是写的很清楚的,那么同时研究生,也就是硕士能够覆盖本科,虽然表上列出来的是本科的人力资源的专业可以加分,那么硕士是覆盖本科的,所以也是可以加分的。是六分。
45、 有大学英文成绩单,那么学历还要认证吗?成绩单需要,那么同时呢,你的文凭必须要有公证。
46、 全日制护理五年本科,今年刚毕业,在大学最后一年全日实习了8个月,有工作经验吗?如果说你这个实习的八个月,是属于要获得文凭的必须条件的话,那么这个实习呢,是可以当做工作经验,可以接受的,那么八个月,这里是最少是六个月呀。八个月的工作经验呢,是可以加4分的。(萌萌快回学校开证明)
47、 机械设计制造及自动化专业,可以算作机械工程吗?还是这样,必须看这个文凭噢!看你读的课程,看这个学校,各方面的内容统一的要核实一下。才可以。那么就是我这样直接的看下来,应该是可以算是。机械制造的,可以算作就是说,机械工程,但是还是要核对一下。和魁北克本地的课程,他要获得机械课程需要哪些,有没有相对的课程XX?
48、 请问您说的学历覆盖是一定覆盖吗?我的研究生学历是不加分专业,但我的本科学历是加分专业,会因为我的研究生专业不给加分吗?如果你的本科学历是加分专业并且提供了你的认证的本科的学历那么你就可以加分。并不是说是一定覆盖的,因为你的研究生不加分,就不承认你的本科这是不存在的。
49、 公证件英语和法语会有区别吗?没有,只要是有效的正式的公证件就没有问题。
(我再回答最后几个问题)
50、 我的本科属于六分加分专业,但是在填表格时填错了相应的加分代号,请问如何办才好?那么当然了你的资料还会根据当时递的工作人员再重新核对的,但是呢,这种情况下你可以写封EMAIL跟他们说明你的这个情况。
51、 法语本科专业是否专业可以加分?OH,330妥投,已经开档,是否专业加分可以加上? 算新政旧政?因为大家可以看到新政是从4月1号开始,那么也就是说呢,在4月1号以前递的档呢,那么是按照旧政来算,那么法语专业的本科,原则上是不能够加分的,刚才跟大家提到了。那么必须是,翻译的,才可以加分,那么因为是旧政,那么所有其他条件都符合的话,那么并不是说一定要加分你的申请才能被接受。
52、 名牌大学,但是成绩大多60~70分会不会有负面影响?没有什么负面影响,因为我们不会考核你的成绩怎样,主要考核的就是文凭专业工作经验,从这几个角度考虑。
53、 加分专业的文凭是结业证书不是学位证书可以吗?必须是学位证书才可以承认。
54、 我是从法国递交的今年四月中签收,到目前没有任何消息,递交的是蒙特利尔,额,这个关于时间,到底要多长时间,这个也说不上。如果是四月中签收的,那就是新政以后的,那么时间上可能会相对比较长,因为从今年开始有很多的申请都是要递交到蒙特利尔统一处理。可以试一下用官方的EMAIL在网上可以找到的,自己可以去问一下看看能不能回答。
55、 学历由北京公证处公证但不是清华认证可以吗?这个还是要看你的认证是怎样,同时你毕业的学校提供一份公证认证你的学历,也是一份很好的补充的证明资料。
56、 如果分数够,副申可以不提供法语,英语成绩吗?可以,没问题只要分数够就可以啦。
57、 请问如果提交申请时,工作申请没满四年,现在满四年更新工作证明可以按四年的工作经历打分吗?工作经历是可以更新的,所以可以按四年拿分。
好了!!!!就回答到这。。晚
| 语言分数等级MICC | CECR | 主申 | 副申 | ||||||
|---|---|---|---|---|---|---|---|---|---|
| 听力 | 口语 | 阅读 | 写作 | 听力 | 口语 | 阅读 | 写作 | ||
| niveaux 11 et 12 | C2 | 7 | 7 | 1 | 1 | 3 | 3 | 0 | 0 |
| niveaux 9 et 10 | C1 | 6 | 6 | 1 | 1 | 3 | 3 | 0 | 0 |
| niveaux 7 et 8 | B2 | 5 | 5 | 1 | 1 | 2 | 2 | 0 | 0 |
| niveaux 5 et 6 | B1 | 0 | 0 | 0 | 0 | 0 | 0 | 0 | 0 |
| niveaux 3 et 4 | A2 | 0 | 0 | 0 | 0 | 0 | 0 | 0 | 0 |
| niveaux 1 et 2 | A1 | 0 | 0 | 0 | 0 | 0 | 0 | 0 | 0 |
| 语言分数等级MICC | 听力 | 口语 | 阅读 | 写作 |
|---|---|---|---|---|
| niveaux 9-12 | 分数8.0-9.0 -> 2分 | 分数7.0-9.0 -> 2分 | 分数8.0-9.0 -> 1分 | 分数8.0-9.0 -> 1分 |
| niveaux 5-8 | 分数5.0-7.5 -> 1分 | 分数5.0-6.5 -> 1分 | 分数4.0-7.5 -> 1分 | 分数5.0-7.5 -> 1分 |
| niveaux 1-4 | 0 | 0 | 0 | 0 |
| CECR 欧洲共同参照规范 |
TEF | TCF | TEFAQ | 魁省给分 | MICC | |||
|---|---|---|---|---|---|---|---|---|
| 听力 | 口语 | 听力 | 口语 | 主申 | 副申 | |||
| C2 | 834-900 | 600-699 | 19-20 | 334-360 | 416-450 | 8 | 3 | 11-12 |
| C1 | 699-833 | 500-599 | 17-18 | 280-333 | 349-415 | 9-10 | ||
| B2 | 541-698 | 400-499 | 13-16 | 217-279 | 271-348 | 6 | 2 | 7-8 |
| B1 | 361-540 | 300-399 | 9-12 | 145-216 | 181-270 | 4 | 5-6 | |
| A2 | 204-360 | 200-299 | 5-8 | 82-144 | 101-180 | 3 | 1 | 3-4 |
| A1 | 69-203 | 100-199 | 1-4 | 28-81 | 34-100 | 1 | 1-2 | |
| 听力 | 口语 | 魁省给分(副申没分) | 移民局标准 |
|---|---|---|---|
| 8.0-9.0 | 7.0-9.0 | 3 | 9-12 |
| 5.0-7.5 | 5.0-6.5 | 2 | 5-8 |
| 1.0-4.5 | 1.0-4.0 | 1 | 1-4 |
| 听力分数 | 给分 | 听力分数 | 给分 |
|---|---|---|---|
| 39-40 | 9.0 | 16-19 | 5.0 |
| 37-38 | 8.5 | 13-15 | 4.5 |
| 35-36 | 8.0 | 10-12 | 4.0 |
| 33-34 | 7.5 | 6-9 | 3.5 |
| 30-32 | 7.0 | 4-5 | 3.0 |
| 27-29 | 6.5 | 3 | 2.5 |
| 23-26 | 6.0 | 2 | 2.0 |
| 20-22 | 5.5 | 1 | 1.0 |
| absent | 0.0 | ||
开 场 | 问题 | 参考答案 |
|---|---|---|
| Bonjour,Monsieur/Madame | Enchanté de faire votre Connaissance | |
| Comment allez-vous? Vous allez-bien? | Bien,merci,Monsieur/Madame | |
| Asseyez-Vous! | Merci |
| 官 | Bon, Je me présente d'abord, je m'appelle (Joel Paradis), je représente le gouvernement du Québec afin d'examiner votre candidature d`immigration et évaluer votre compétence de Français… | ||
|---|---|---|---|
关 于 基 本 情 况 的 问 题 | 问题 | 参考答案 |
|---|---|---|
| Comment vous appelez-vous? Pourriez-vous me donner votre prénom? Vous vous appelez comment? |
Je m'appelle ... | |
| Quel âge avez-vous? Quel est votre âge? |
J'ai ... ans. | |
| Avez-vous votre passport ou votre carte d'identité? Possédez-vous un passport? |
Oui, j'ai mon passport, voilà. | |
| Vous parlez fransais,Monsieur? Parlez-vous français? Savez-vous parler français? |
Oui, Je parle français | |
| Que pensez-vous du français ? Comment trouvez-vous le Français? |
C'est une belle langue. On parle francais comme on chante. | |
| Comment trouvez-vous votre Français? | Moiyen. | |
| Etudiez-vous toujours le français ? | Oui,toujours.je continue les cours. | |
| Où avez-vous étudié le français? Comment apprenez-vous le français en Chine? A quel endroit? Où est-ce que vous avez-appris le français? |
Nous avons étudié le français à l'Institut No.2(numéro deux) des Langues Etrangères de Beijing. Et puis , je profite du temp libre pour apprendre le français chez moi. | |
| Pendant combien de temps? Depuis combien de temps apprenez-vous le français? Quand vous êtes vous mis à apprendre le français? Combien de heures de cours avez-vous eu? A quel niveau est-vous? Quel est votre niveau de langues? |
J'ai appris le français depuis janvier jusqu'à avril 2005 J'ai suivi en tout 300 heures. |
|
| Ces dix années où étiez-vous ? | Toujours à ... en Chine. | |
| Avez-vous visité d'autres pays ? Avez-vous déjà voyagé dans un pays autre que le Canada? Avez-vous déjà appliqué pour immigrer dans un autre pays que le Canada? |
Non,jamais | |
| Avez-vous déjà visité le Canada? Quelles villes et pour combien de temps? | Non, mais j`espère que je pourrai aller au Quebec vite. | |
| Quand vous êtes arrivés à Hongkong ? Quand êtes vous arrivé à Hongkong? Comment êtes-vous venu à Hongkong? |
Hier matin,en train. | |
| Est-ce que c`est votre première fois à Hongkong? | OUI | |
| Comment vous êtes venus à l'endroit d'entrevu ? | En metro. | |
| Q'avez vous fait depuis votre arrivés à Hongkong ? | On a fait des achats . | |
| Qu'est-ce que vous-avez faite hier? Qu'est-ce que vous-avez faite la semaine dernière? |
J'ai préparé les documents. | |
| Qu'avez-vous mangé ce matin? | Nous prenons des gateaux et du café. | |
| Qu'est-ce que vous allez faire ce soir? | Je vais me promener et faire des achats. | |
| Pouvez-vous me parler à propos de votre programme de séjour à Hongkong? | Nous allons visiter Disney,Demain soir,Nous allons retourner à la maison. | |
| Comment trouvez-vous HongKong? Que pensez-vous de HongKong? |
Hongkong est une ville très moderne et internationale, mais il fait très chaud en été. | |
| Connaissez-vous les objectifs de cette entrevue? | Oui, c'est pour examiner notre candidature d'immigration et évaluer notre compétence de Francais. | |
| Est-ce que vous ou bien un membre de votre famille a déjà fait une demande d'immigration pour un autre pays? | Non, jamais. | |
| Faites-vous parti d'un parti politique ou d'une organisation sociale? Faites-vous parti d'une organisation? A quel parti politique appartenez-vous ? |
Non, jamais. | |
| Avez vous déjà visité le Québec? Est-ce que vous avez déjà séjourné au Québec? |
Non, jamais | |
| Quand êtes-vous né? Quelle est votre date de naissance ? | Je suis né à ... le ..., septembre,19... | |
| Pourquoi le Québec a t-il besoin d'immigrants? | Parceque l'économie du Québec est très développé, mais manque d'ouvriers technique. | |
| Est-ce que votre adresse actuelle et celle de votre pièce d'identité sont-elles les mêmes ? | Oui, c'est la même. | |
| Est-ce que votre femme a déposé sa demande d'immigration? Est-ce que votre épouse va vous accompagner au Québec? |
Oui,Elle ira avec moi. | |
| Que pensent vos parents concernant votre demande d'immigration? Qu'est-ce que les membres de votre famille pensent de votre décision d'immigrer au Canada? Quelle est la réaction de vos proches après qu'ils sont au courant de votre choix d'immigration? Quel est leur avis, quelle est leur opinion à propos de votre émigration? Votre famille est-elle d'accord avec votre projet d'immigration? Croyez-vous que vos parents vont s'inquiéter de votre vie au Canada? Est-ce que vos parents sont d'accord d'immigrer au Québec? Est-ce que vos parents ont-ils par rapport à votre decision? |
Ils sont tous d'accord avec nous. Ils croient que nous pourrons mieux vivre au Québec. Ils espèrent que nous vivrons dans un pays libéral. |
关 于 学 历 的 问 题 | 问题 | 参考答案 |
|---|---|---|
| Dans quelle université avez-vous fait vos études? | J'ai fait mes études à Université ... | |
| Pourriez-vous me montrer vos diplômes originaux? | Oui ,voila. | |
| Pourquoi n'avez-vous étudié que 2 ans? | C'est mon deuxième diplôme, c'est le niveau licence. | |
| Pourquoi vous n'avez pas le certificat de licence? | J'étais très occupe. je n'ai pas passé l'examen de licence. | |
| Avez-vous d'autres diplômes? | Oui,j'ai un Bac plus deux en informatique. | |
| Quels sont vos diplômes? Quelle sorte de diplômes avez-vous obtenus? Quel niveau d'étude avez-vous appris? Est-ce que vous pouvez me donner des renseignements sur votre parcours scolaire et universitaire? Quel est votre niveau d'éducation? Quel degré avez-vous obtenu? |
J'ai obtenu deux diplômes,le premier est Bac plus deux en informatique en 91... Le deuxième est aussi Bac plus deux en informatique , obtenu en 2000... J'ai donc étudié 4 ans à l'université. |
|
| Pouvez-vous me presenter votre experience scolaire? Combien d'annees d'études avez-vous faites à l'école? |
J'ai fait cinq ans a l'école primaire ,j'ai fait 3 ans a lycée,et 4 ans a l' université. En tout 15 ans. J'ai été au lycée à ... de 82 à 89. En suit, j'ài étudié 2 ans à l'Institut Technôlogique ... à Beijing.J'ai repris les études en 1998, j'ai obtenu un diplôme d'informatique à l'université. |
|
| Avez-vous le résultat d'études sur vous? Avez-vous le bulletin de notes d'études sur vous? Avez-vous le carne de notes d'études sur vous? Avez-vous le relevé de notes d'études sur vous? Avez vous une liste de cours principaux que vous avez suivis? Est-ce que vous avez un carnet de notes? Avez-vous un livret scolaire de l'université? Montrez-moi votre relevé de note? |
Oui,Je l'ai.le voici. | |
| Quelle études avez-vous fait a l'université? A quelle université? Parlez-moi de votre éducation et de votre principal spécialité? Quel genre(type) diplôme vous aves? Quel l'université vous avez terminé vos études? Quels genrs de travaux avez-vous remis? Pouvez-vous m'expliquer le contenu de vos études ? Quels cours avez-vous suivis ? |
En 89-91, Je suis sorti de Institut Technologique ..., ma spécialité est l' Application et Développement en informatique. J'ai obtenu un Bac plus deux. J'ai suivi des cours de Dessin industriel, Mathématiques de l'ingénieur, Langage de programmation, système DOS, Structure de base de données, Circuits numériques, Circuits électroniques En 1998, Je suis sorti de l'Université ...,j'ai obtenu une licence. Ma spécialité est Sciences et techniques de l'informatique. J'ai suivi des cour de Langage de bases de données, Réseaux, Principes de composition d'un ordinateur, Principes de détection de signal, Interface technique de micro ordinateur, Introduction aux bases de données, Génie logiciel. |
|
| Avez-vous appris d'autres langages? | On a encour Vb,Vc, C++,ASP.net,SQL | |
| Quelles impressions avez-vous sur votre vie universitaire? | Je m'ai fait beaucoup de bonnes connaissance et eu bon succès d'études. | |
| Est-ce que c'était un programme à temp plein ou à temp partiel? | A temp plein. |
关 于 工 作 经 历 的 问 题 | 问题 | 参考答案 |
|---|---|---|
| Avez-vous travaillé aprés avoir fini vos études universitaires. Où travaillez-vous? | Je travaille à la Société... | |
| Pouvez-vous faire une breve presentation de votre entreprise? Quelle est l'activité de votre entreprise? Parlez-moi de votre entreprise? |
C'est une entreprise.... Elle est située à .... Il y a une quarantaine d'employés. C'est une entreprise nationale. |
|
| Dans quelle compagnie travaillez-vous actuellement? Quelles en sont ses activités? Ou est-elle située? combien d'employés? Est-ce que c'est une entreprise privée ou d'état? Pouvez-vous faire une breve présentation de votre entreprise? |
J'ai travaille à la Société ..., C'est une entreprise de ... ; Elle est située à ... Il y a une quarantaine d'employés. C'est une entreprise nationale. |
|
| Dpuis combien de temps exercez-vous ce métier? Depuis combien de temps tenez-vous cet emploi? Depuis combien de temps travaillez-vous dans cette entreprise? Combien de temps y êtes-vous resté? Depuis combien d'années vous travaillez? |
Je travaille depuis Aout 1991, ça fait 16 ans. | |
| Pourriez-vous me donner des renseignements concernant vos expériences de travail? Pouvez-vous me parler de votre expérince de travail? Racontez-moi vos expériences professionnelle? |
Je travaille à la Société ..., Depuis 91 jusqu'à aujourd'hui. Je suis programmeur informatique. |
|
| Quels sont vos horaires de travail? | Touts les matins, je commence à 8 heures et je fais une pause à midi. Dans l'après-midi,je reviens à deux heures et je finis ma journée de travail à 5 heures et demie. |
|
| Pouvez-vous me décrire votre journée de travail? | Touts les matins, je commence à 8 heures,d'abore, je regarde l'état du réseau et des équipement informatique.Ensuite.... | |
| Dans quel département travaillez-vous? | Je travaille dans le service informatique. | |
| Est-ce que le poste que vous occupes maintenant vous plaît? Etes-vous satisfait de votre présente occupation? Que pensez-vous de votre travail actuel? |
Je suis content de mon travail. C'est toute mon expériences,par ce travaill j'ai enrichi mes capacités techniques. je suis sûr que je pourrai obtenir un emploi idéal à Montréal. |
|
| Parlez-moi de vos fonctions au travail? Expliquez vos responsabilités(taches) dans le travail? Quelle est votre profession aujourdhui? Qu'est-ce que vous faites comme travail? Quelle est votre profession? Quel est votre travail? Dans cette compagnie,quelles sont vos responsabilités? |
Ben, Moi je suis résponsable du département...Normalement j'organise des réunion, je contacter avec les clients... | |
| Avez-vous des employés sous votre supervision? | Oui, j'en ai trois pour le moment. | |
| Puis-je voir votre dernier contrat de travail ? | Je ne l'ai pas sur moi, mais j'ai apporté un certificat de travail. | |
| Quel type de logiciel savez-vous faire? | Par exemple,j'ai créé du site: ... |
关 于 移 民 动 机 的 问 题 | 问题 | 参考答案 |
|---|---|---|
| Vous avez un bon travail en Chine, pourquoi voulez vous le quitter? Y a-t-il des raisons pour les quelles vous voulez quitter la Chine? Vous dites que vous n'êtes jamais allé au Canada; pourquoi avez-vous l'intention d'immigrer au Canada? |
Nous voulons changer un environnement de vit. Ma femme et moi ,nous pourrons vivre dans un pays libéral et démocratique, dans un environnement naturel, peu pollué . |
|
| Pourquoi choisissez-vous le Québec comme lieu d'immigration? Est-ce que vous vous préparez à vivre au Québec de façon permanente? Pourquoi voulez-vous immigrer au Québec plutôt qu'au Canada fédéral? Quelle est votre motivation d'immigrer au Québec? Quelle est votre intention d'aller au Québec? Voulez-vous me dire l'intention d'aller au Québec? Pourquoi avez-vous choisi le Québec et non un autre pays. |
J'ai une amie au Québec; La plupart des habitants parlent français. Ce sera facile d'apprendre le français; Les québécois sont sympatiques et amicaux; Les sciences et technologies sont avancées. L'industrie est bien développée,ça nous offre des oportunités d'emploi; L' environnement est très beau.Il y a beaucoup de montagnes,de forêts,de lacs et de rivières. C'est un beau endroit pour vivre.C'est ça que j'aime. |
|
| Que savez-vous du Québec? Pourriez-vous me dire quelque chose sur le Québec. Quel est votre impréssion sur le Q.C.? Qu'est-ce que vous connaissez du Q.C.? Qu'est-ce que vous savez sur le Q.C.? Quelles sont les connaissances que vous savez sur le Q.C.? |
(Géographie) - Le Québec est la plus grande province du Canada, Sa superficie est un million six Cents milles kilomètre carré. Il y a environ sept millions six cents milles habitants. Il y a cinq grandes villes principales au Québec, par exemple :Montréal,Québec,Trois- riviers,Sherbooke, Sagunay. (Langue) - La première langue officielle est le français. Au Québec, on y parele français à quart vingt pour cent. Le Québec est le berceau de la civilisation français dans l'Amérique du nord. (Environnement) - L'environnement est très beau. Il y a beaucoup de montagnes,de forêts,de lacs et de rivières. C'est un bel endroit pour vivre. (Economique) - Le Québec est riche en ressources naturelles. C'est une société moderne.L'économie est dévoloppée. La science et la technologie sont avancée. Il y a beaucoup de grandes sociétés en informatique, par exemple: IBM, Nortel, CGI, Matrox, Ericsson ... (Vie) - Le niveau de vie des habitants est élevé. Les québécois sont sympatique et amicaux. Il y a beaucoup de fête populaires au Québec, le 24 juin est la fête nationnale du Québec,ce jour la,on s'habille en bleu et blanc et on met ballons bleus et blances aux Façades. Le premier ministre du Québec est Jean Charest; La fleur du Québec est l'iris; Le drapeau du Québec est la fleur de lis; L'adage du Québec est "Je me souviens"; L' oiseau du Québec est chouette harfang; |
|
| Dans quelle ville du Canada comptez-vous aller? Pourquoi dans cette ville? Où comptez-vous vous installer au Canada? Pourquoi dans cette ville?A quel endroit se trouve votre résidence principale? Pourquoi dans cette ville? Où voulez-vous habiter au Québec? Pourquoi dans cette ville? Quelle est votre destination au Québec? Pourquoi dans cette ville? Pourquoi préférez vous Montréal? |
Nous préférons Montréal, parce que: 1)J'ai une amie dans cette ville,elle vit à Montréal depuis dix ans. Elle pourra m'aider après notre arrivée à Montréal; 2)Montréal est une grande ville moderne et romantique. C'est la deuxième ville francophone du monde. Nous désirons vivre dans cette ville charmante. 3)Montréal est un très grand centre technique du Canada,il y a de nombreuses opportunités d'emploi. |
|
| A quel endroit allez-vous vivre au Q.C.? | Je vais vivre à Montréal. | |
| Quelles sont les connaissances que vous savez sur Montréal? | 1) Montréal eat la plus grand ville du Québec. Il eat aussi le plus grand port Continental en Amerique du nord. 2) Son population est 3 millions. Montréal eat le centre de l'industrie aérospatiale canadienne. 3) Il est la deuxième ville francophone du monde.Il est aussi un centre de communications et de la haute conture internationale. 4) Les Jeux olympiques en 1976 avait lieu à Montréal. |
|
| Le drapeau du Québec | 1) Le couleur bleu représente la France 2) La croix blanche représente les Catholiques 3) les quatre lis représente la France, l'Angleterre, l'Irlande et l'Ecosse |
关 于 适 应 能 力 的 问 题 | 问题 | 参考答案 |
|---|---|---|
| Si vous n'êtes jamais allé au Québec auparavant, comment vous pourrez vous adapter à ce nouvel environnement et y trouver un emploi? | J'ai cherché des informations sur Internet et mon amie m'a aussi donné des informations. Parce que elle est aussi programmeuse informatique a Montréal. Nous allons améliorer notre connaissance du français. J'ai confiance en moi et ma femme va me soutenir. Nous croyons que nous pouvons surmonter les difficultés,et nous pouvons nous adapter à notre nouvel environnement. | |
| Comment ferez-vous si vous épuisez tout l'argent que vous emportez avec vous là-bas? Que ferez-vous si vous n'arrivez pas à trouver un emploi? |
Nous allons chercher des emplois temporaires pour subjuister.Je peux occuper des emplois temporaires moins qualifiés qui ont un lien avec ma spécialité et mon expèrience. Par exemple:vendre des ordinateurs,faire de la maintenance et de la réparation informatique.... |
|
| Comment allez-vous chercher un emploi? Comment allez-vous essayer de trouver un emploi au Québec? Quel type d'emploi? Quels sont les moyens existants pour vous aider à trouver un emploi au Québec? Avez-vous des idées concernant la façon de trouver du travail au Canada? Quel genre de travail cherchez avez-vous au Québec? Quelle sorte d'emploi allez-vous rechercher? Comment comptez-vous trouver du travail(emploi)? Comment cherchez-vous du tavail au Qébec? |
Je souhaite être programmeur informatique. Je cherche souvent sur internet et je sais qu'il y a beaucoup d'opportunités d'emplois en informatique. J'ai des offres d'emplois ici. Regardez! | |
| Avez-vous fait des recherches d'emploi au Québec? Sur Internet par exemple? | Oui. J'ai trouvé des informations sur Internet et je les ai imprimées. | |
| Etes-vous prêt à accepter un autre emploi si vous ne trouvez pas celui que vous cherchez? | Nous allons chercher des emplois temporaires pour subjuister.Je peux occuper des emplois temporaires moins qualifiés qui ont un lien avec ma spécialité et mon expèrience. Par exemple:vendre des ordinateurs,faire de la maintenance et de la réparation informatique.... | |
| Est-ce que vous êtes conscients des difficultés que vous allez rencontrer au Québec? Est-ce que vous avez envisage les difficultés que vous rencontrer au Québec? Est-ce que vous réalisez qu'il y aura du risque pour vous? La façon de travailler au Canada est différente de celle de la Chine, comment pensez-vous? pouvoir vous adapter? |
Oui, 1)J'ai déjà envisagé les difficultés, j'ai confiance en moi pour m'adapter a la societe québecoise.J'ai une amie à Montréal et elle pourra m'aider. 2)J'ai accumulé des fonds suffisants pour pouvoir vivre avant de trouver un emploi. 3)Ma longue expérience dans le travail va m'aider à trouver un emploi |
|
| Combien de temps pensez-vous pouvoir vivre au Québec avant de trouver du travail? | L'argent que nous allons apporter est suffisant pour rester 1 ans à Montréal. | |
| Combien d'argent avez-vous l'intention d'apporter au Québec? Quelle somme d'argent allez-vous ammener avec vous au Québec? |
Nous avons projeté d'emporter avec nous dix mille dollars Canadiens. | |
| Est-ce que vous avez les titres de possession de votre propriété ou une attestation du notaire? Avez-vous vos relevés de comptes bancaires ou une attestation de votre banque? |
Oui. Le voici. | |
| Avez-vous des amis ou des membres de votre famille au Q.C.? Connaissez-vous quelqu'un au Q.C.? Avez-vous le nom et l'adresse de votre ami? |
J'ai une amie a Montréal. Elle s'appelle .... Elle habite a ... Rue ... Son numéro de téléphone est ... | |
| Comment l'avez-vous connue? Quand vous l'avez connue? Que font-ils dans la vie? Qu'est ce qu'elle faire? |
C'esn un ami de mon patron, il ouvre un réstaurant la-bas. | |
| Qu'est-ce que vous allez faire après votre arrivéee au Canada? Comment allez-vous commencer votre vie au Canada? Qu'est-ce que vous projetez de faire? Que ferez-vous après votre arrivéee au Canada? Avant de pouvoir commencer à travailler,quelles sont les démarches à suivre? Qu'est-ce que vous allez faire si vous ne pouvez pas trouver d'un emploi à votre arrivée au Canada? Que désirer vous faire au Québec à Québec? Qu'est-ce que vous préferez faire à Québec? |
Je vais être programmeur imformatique ou design au Québec. Après notre arrivée à Montréal, nous allons chercher un logement et mon amie aussi va nous aider.nous irons préparer notre dossier d'emploi , Rédiger un CV,Créer notre réseau de contacts, parfaire notre connaissance du français, Utiliser les services publics d'emploi, par exemple:Emploi-Québec, Consulter les sites d'offres d'emploi. |
关 于 个 人 情 况 的 问 题 | 问题 | 参考答案 |
|---|---|---|
| Pourriez-vous me parler un peu de votre vie personnelle? Présentez-vous,quels sont vos loisirs? Commemt passez-vous votre temps libre? Que faites-vous pour vos hobbys? |
J'aime lire,la musique,l'internet et la randonnée.J'adore les chanteurs Canadiens, Par exemple: Garou, Céline Dion,Bryan Adams...Je fais souvent des excursions avec des amis. Je préfère l'hiver,j'aime beaucoup la neige.Le ski est le sport de mes rêves.Je rêve de faire du ski au Q.C |
|
| Etes-vous en bonne santé? Comment est votre santé? Êtes-vous en forme? |
Oui. Je suis en bonne santé,en plein forme. | |
| Pourquoi appenez-vous le français? | J'apprends le français pour immigrer au Q.C.et mieux vivre à Montréal. | |
| Comment pensez-vous améliorer votre niveau de français? | Nous étudions le français deux heures tous les jours.Si nous pouvons réussir l'entretien,nous allons étudier le français à Beijing .Nous allons participer à la formation de français pour les nouveaux immigrants après notre arrivée à Montréal. |
| 资料封面 | 资料名称 | 出版 年份 |
课文 书本 |
教师 用书 |
学生 用书 |
音轨 视频 |
答案 (限 |
|---|---|---|---|---|---|---|---|
| TEF、TCF、TEFaQ、TCFQ、DELF、DALF等的备考资料,针对考试、题型的模拟等。(逐步更新) | |||||||
|
TCF250 | 2006 | 课本 | / | / | MP3 | 答案 |
| TEF250 | 2006 | 课本 | / | / | MP3 | 答案 | |
| Reussir le DELF B1 | 2006 | 课本 | / | / | WMA | 答案 | |
| Reussir le DELF B2 | 2006 | 课本 | / | / | WMA | 答案 | |
| 该书都是法国人日常生活中常见的表达方式,每段对话的语境真实,完全切合法国人的交际习惯,而且对话形式多样,生动活泼。这套书的关键是听力,是练习耳朵的神器之一。 | |||||||
|
Communication Progressif 1 初级 |
2005 | 法文原版书 | / | / | MP3 | / |
| Communication Progressif 2 中级 |
2006 | 课本带练习 | / | / | MP3 | 答案 | |
| 法语词汇渐进根据交际需要,按照不同的主题编排课文,深入浅出地介绍法语词汇、短语以及一些固定搭配的使用环境和语义特点。是经典的词汇记忆神书,凡是精通掌握这三本书的人,词汇方面可以说没有什么问题了。 | |||||||
|
Progressif1 | 2003 | 课本带练习 | / | / | / | 答案 |
| Progressif2 | 2003 | 课本带练习 | / | / | / | 答案 | |
| Progressif3 | 2006 | 课本带练习 | / | / | / | 答案 | |
| 《循序渐进法语听说》教材面向广大的初中级法语学习者,分为初级和中级两册,每册各有10课,每课均包含下列要素:l、情景会话,2、理解题,3、模拟会话。 | |||||||
|
Oral en Contexte I | 2006 | 课本带练习 | / | / | MP3 | 答案 |
| Oral en Contexte II | 2007 | 课本带练习 | / | / | MP3 | 答案 | |
| 这套书需配合Comprehension Orale一起看,一个练听力,一个连口语,都是Cle Internationnal出版的。 | |||||||
|
Expression Orale1 (A1 A2) | 1991 | 课本 | / | / | MP3 | 答案 |
| Expression Orale2 (B1) | 2005 | 课本 | / | / | MP3 | 答案 | |
| Expression Orale3 (B2) | 2007 | 课本 | / | / | MP3 | 答案 | |
| Expression Orale4 (B2 C1) | 2010 | / | / | / | / | / | |
| 法语练习听力的经典之作之一,针对青少年和成年人设计,不单单可以应对考试,也可以提高口语表达能力。每套教材配有课本和音频CD。 | |||||||
|
Comprehension Orale1 (A1 A2) |
1991 | 课本 | / | / | MP3 | 答案 |
| Comprehension Orale2 (B1) |
2004 | 课本 | / | / | MP3 | 答案 | |
| Comprehension Orale3 (B1+ B2) |
2005 | 课本 | / | / | MP3 | 答案 | |
| Comprehension Orale4 (B2 C1) |
2006 | 课本 | / | / | MP3 | / | |
| 2006年出版的《Alter Ego》是由5位在巴黎联盟的资深教师特别精心编撰的。教材中大量涉及当今法国社会最热门的话题(例如:住房,度假,休闲……)和常用的媒体(例如:Email,广告,杂志……)跟着Alter Ego 学习,能让你了解最新的法国现状和文化,让你在出国留学后能更快的适应法国生活,让你能在生活或工作中和你的法国朋友找到许多共同话题。高清版:音频中不但含有法语,更有中文、英文等多国语言的音轨。 | |||||||
|
国内普通版下载 | ||||||
| Alter Ego 1 (A1) | 2006 | 课本 | / | / | MP3 | / | |
| Alter Ego 2 (A2) | 2006 | 课本 | / | / | MP3 | / | |
| Alter Ego 3 (B1) | 2007 | 课本 | / | / | / | / | 多国语言高清版:(该版本仅限网站FN分享者 |
| Alter Ego 1 (A1) | 2006 | 课本 | 教师书 | 练习册 |
CD1 CD2 CD3 |
/ | |
| Alter Ego 2 (A2) | 2006 | 课本 | 教师书 | 练习册 | WMA | / | |
| Alter Ego 3 (B1) | 2007 | 课本 | 教师书 | 练习册 | WMA | / | |
| Alter Ego 4 (B2) | 2008 | 课本 | 教师书 | 练习册 | MP3 | / | |
| Taxi!是目前最新的原版法语多媒体教材之一,共有3册。它的最大特色在于进度安排非常符合学生需要,素材时尚又有趣,口语与书写并重。它不仅介绍法语,更展现法国文化的魅力,激励学生与自己的文化作比较。学生能在短时间内,扎实地学好法语基础,并有能力理解法国文化和法语现实,在各种生活情景中以法语交流。 | |||||||
|
Taxi!1 | 2002 | 课本 | 教师书 | 练习册 | MP3 | / |
| Taxi!2 | 2002 | 课本 | 教师书 | 练习册 | MP3 | / | |
| Taxi!3 | 2003 | 课本 | 教师书 | 练习册 | 暂缺 | / | |
| BelleVille针对法语青少年设计,主要是15-18岁。所以通过这套教材可以体验法国小孩子是如何掌握他们的母语的,教材包括基本法语的方方面面。 | |||||||
|
BelleVille 1 | 暂缺 | 暂缺 | 暂缺 | 暂缺 | 暂缺 | 暂缺 |
| BelleVille 2 | 2004 | 课本 | 教师书 | 练习册 | CD1 CD2 |
答案 | |
| BelleVille 3 | 2005 | 课本 | 教师书 | 练习册 | 课本CD 练习CD |
课本答案 练习答案 |
|
| 该教材由Guy Capelle和Noelle Gidon编写,就是传说中的《走遍法国》,以留学、移民(面签)或者切实提高口语会话能力为主要目的人群,以及参加TEF考试的人群(Reflets的文字结构跟TEF考试非常相似,注重实用)。对于想参加国内各类法语考试(职称考试、法语四级等)的人用处不大。【该套教材的视频我已经上传到百度网盘,正常下载。】 | |||||||
|
Reflets 1 | 1999 | 课本 | / | 练习册 | CD1 CD2 视频 |
/ |
| Reflets 2 | 1999 | 课本 | / | 练习册 | MP3 视频 |
/ | |
| Reflets 3 | 2001 | 课本A B C | / | / | MP3 视频 |
/ | |
| Latitudes 系列是法盟最新的教材,可见其重要程度和实用性。是从A1跨向B1的启蒙书。李雷和韩梅梅的故事在这里也有延续哦! | |||||||
|
Latitudes 1 | 2008 | 课本 | 教师书 | 练习册 | CD1 CD2 |
/ |
| Latitudes 2 | 2009 | 课本 辅助工具书 |
教师书 | 练习册 | CD1 CD2 练习CD |
/ | |
| Tandem共有3册。适合零基础/初级水平的法语学友,针对11-15岁中学生的教材,是法国Didier出版社的经典教材。 | |||||||
| Bravo共有3册。主要针对青少年,是一本多文化元素的教材,里面的内容来自各个国家生活的点点滴滴。 | |||||||
| Accord共有2册。主要针对成年人,强调人与人之间的沟通能力。水平相当于DELF A1-A2。 | |||||||
| Tempo共有2册。是经典的法语教材之一,偏向口语和听力,不死磕发音规则和语法,地道而又原汁原味的法腔。 | |||||||
| 以下资料适用于放在车上听。《懂英语就会说法语》是日本久松健一写的,荣登日本亚马逊语言类第一名;《法语动词变位听力表》这是一本工具书,听说和检索查证均实用;《法语流行口语短句844个》汇集了大量的法语口语俚语,是不可多得的一本好书;《新公共法语》国内超经典的法语教科书之一。 | |||||||
|
懂英语就会说法语 | 2002 | / | / | / | MP3 | / |
| 最新法语动词变位 | 2004 | / | / | / | MP3 | / | |
| 法语流行口语短句 | 2006 | 文本上 文本下 |
/ | / | MP3 | / | |
| 新公共法语(初级) | 2007 | 暂缺 | / | / | 音频MP3 | 答案 | |
| 以下均为经典文本类资料和书籍。《Nouvelle Grammaire du Francais》是法国索邦大学法语文化课教材;《Sparkcharts French》是经典的图表类词汇手册;《Schaum French》是法语词汇学习的国外著名参考书,以大纲、汇总、练习著称;《小王子》最为经典的法语读物之一,学法语者必看。 | |||||||
|
Nouvelle Grammaire Du Francais | 2004 | 课本 | / | / | / | / |
| Sparkcharts French Vocabulary | 2004年 | 文本 | / | / | / | / | |
| Schaum's Outlines French Vocabulary | 2008 | 文本 | / | / | / | / | |
| 小王子 | 1975 |
中文版 法语版 英语版 |
/ | / |
带背景MP3 CBC录制MP3 |
/ | |